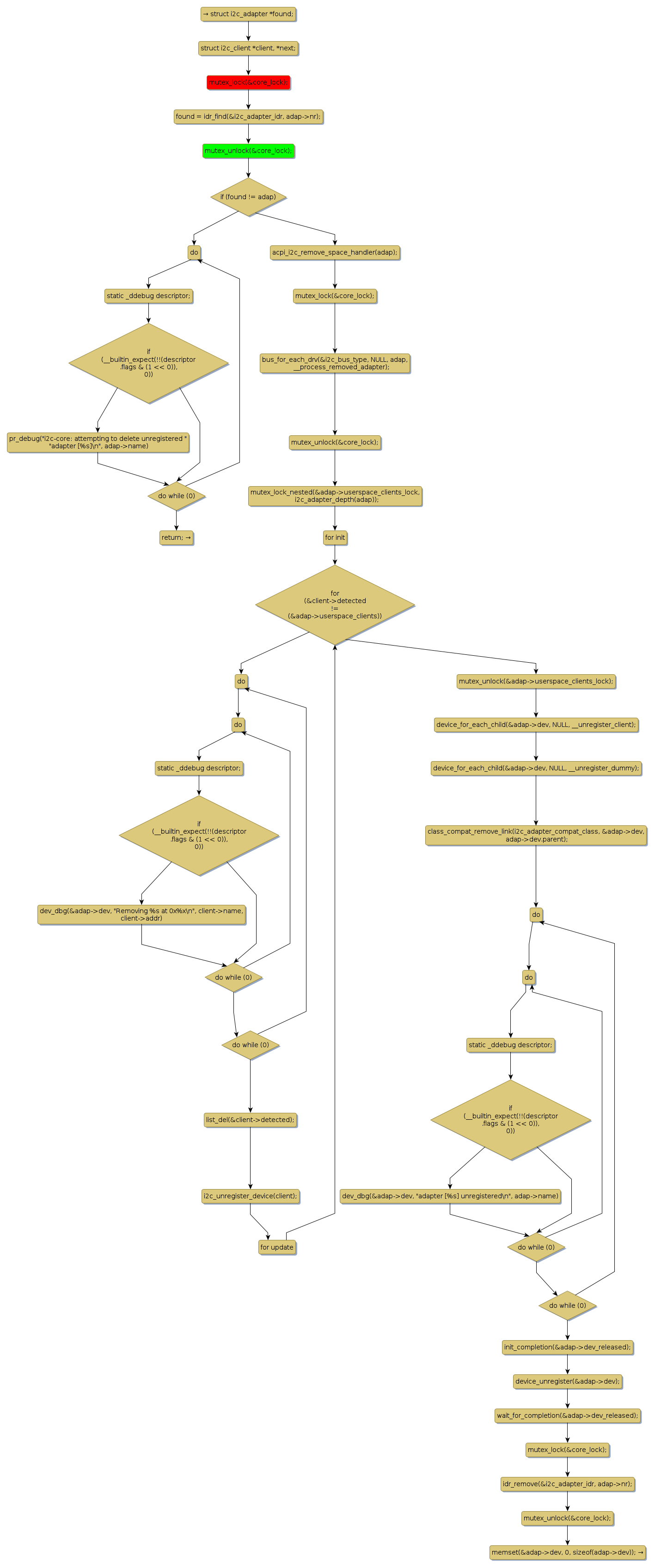
Instance Verification Kit (IVK)
mutex lock @ [45451+23+/linux-3.19-rc1/drivers/i2c/i2c-core.c]
Instance Signature: core_lock
|
The Matching Pair Graph:
|
|
Function Name
|
Control Flow Graph (CFG)
|
Events Flow Graph (EFG)
|
Source Correspondence
|
|
i2c_del_adapter
|
|
|
[45286+15+/linux-3.19-rc1/drivers/i2c/i2c-core.c]
|